福利吧
无障碍
长者版
关怀版
福利吧
福利吧公开
机构设置
检察业务
福利吧中心
队伍建设
外部监督
今天2016年3月23日 星期三
办事指南
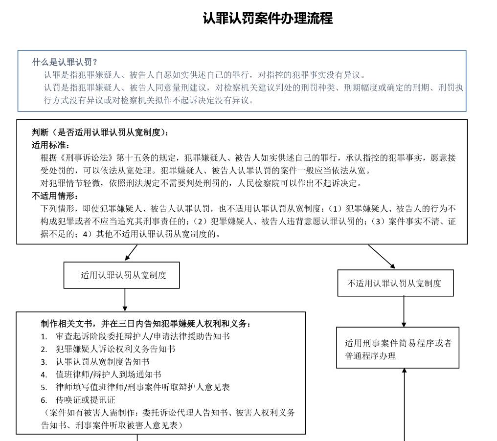
认罪认罚案件办理流程
日期:
2020年08月21日
字号:
大
中
小
上一篇:
律师接待流程图
下一篇:
民事诉讼监督办案流程图